-
- [ 索引号 ]
- 11500112009315877L/2023-00219
- [ 发文字号 ]
- 渝北府办发〔2023〕50号
-
- [ 主题分类 ]
- 城乡建设、环境保护
- [ 体裁分类 ]
- 其他公文
-
- [ 发布机构 ]
- 渝北区政府办公室
-
- [ 生成日期 ]
- 2023-12-25
- [ 发布日期 ]
- 2023-12-27
万博手机版网页版 关于印发《重庆市渝北区城市综合管廊专项规划(2021-2035)》的通知
渝北府办发〔2023〕50号
万博手机版网页版
关于印发《重庆市渝北区城市综合管廊专项
规划(2021-2035)》的通知
区政府有关部门,各街道办事处,区属有关国有公司,有关单位:
《重庆市渝北区城市综合管廊专项规划(2021-2035)》已经渝北区第十九届人民政府第47次常务会审议通过,现印发给你们,请认真贯彻执行。
万博手机版网页版
2023年12月25日
(此件公开发布)














































政策原文:
什么是综合管廊?
综合管廊有哪些形式?
哪些区域适合修建综合管廊?
建设综合管廊有哪些好处?
建设综合管廊的投资主体和出资方式有哪些?
进入综合管廊敷设的市政管线按什么标准收费?
综合管廊由谁来管理运营?
一图读懂:
电话解答:
023-63120769
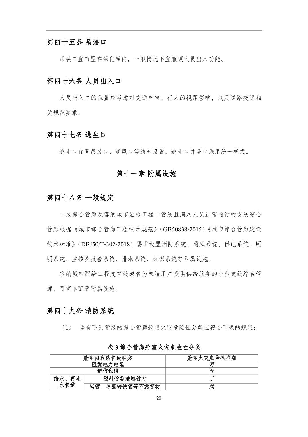
扫一扫在手机打开当前页



