-
- [ 索引号 ]
- 11500112009315877L/2022-00060
- [ 发文字号 ]
- 渝北府办〔2022〕34号
-
- [ 主题分类 ]
- 综合政务
- [ 体裁分类 ]
- 其他公文
-
- [ 发布机构 ]
- 渝北区政府办公室
-
- [ 生成日期 ]
- 2022-06-15
- [ 发布日期 ]
- 2022-07-04
万博手机版网页版 关于印发渝北区地质灾害防治“十四五”规划的通知
渝北府办〔2022〕34号
万博手机版网页版
关于印发渝北区地质灾害防治“十四五”规划的通知
各镇人民政府,区政府有关部门,各街道办事处,区属有关国有公司,有关单位:
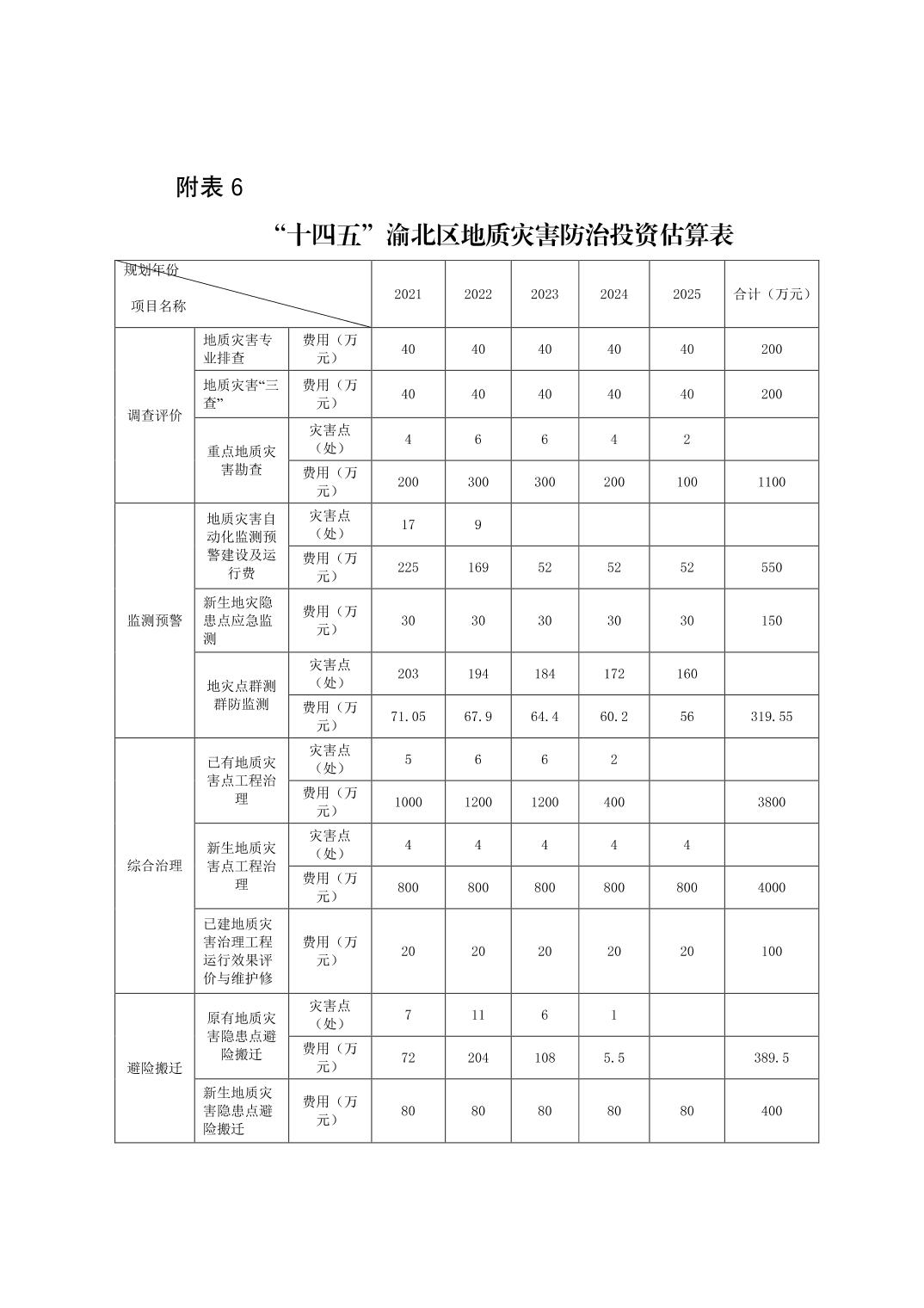
《重庆市渝北区地质灾害防治“十四五”规划》已经区政府同意,现印发给你们,请认真贯彻执行。
万博手机版网页版
2022年6月15日
(此件公开发布)











































一图读懂:
扫一扫在手机打开当前页



